主营:X
咨询电话:
13843008111
| 价格 | ¥ 23000.00 |
| 起订量 | ≥1台 |
好货推荐
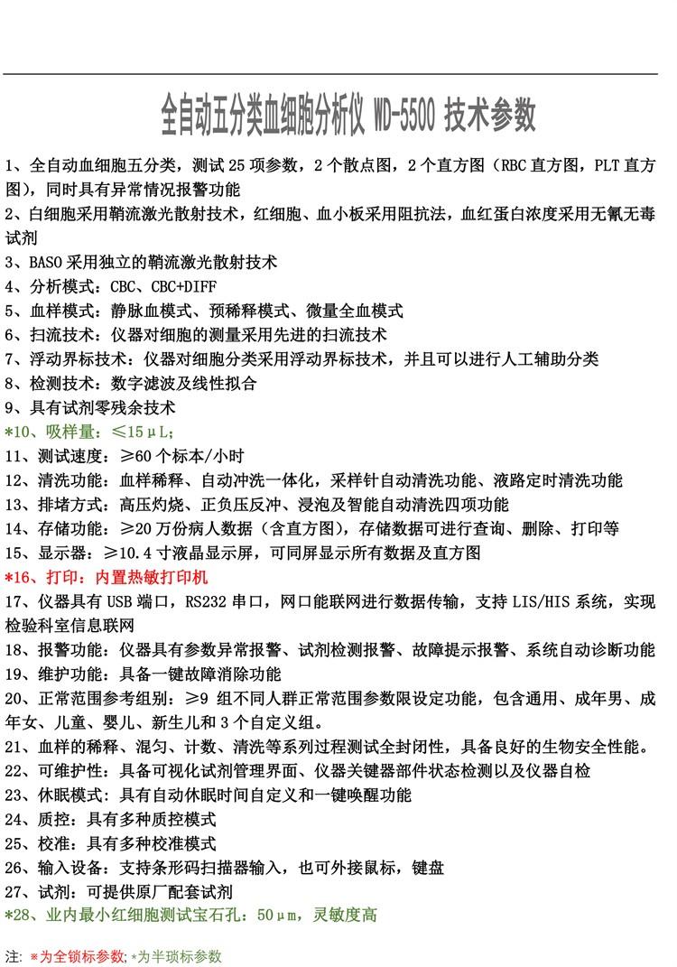
| 分析模式 | CBC、CBC+DF | 浮动界标技术 | 仪器对细胞分类采用浮动界标技术,并且可以进行人工辅助分类 |
| 吸样量 | ≤15μL | 打印 | 内置热敏打印机 |
| 报警功能 | 仪器具有参数异常报警、试剂检测报警、故障提示报警、系统自动诊断功能19、维护功能:具备一键故障消除功能 | 正常范围参考组别 | ≥9组不同人群正常范围参数限设定功能,包含通用、成年男、成年女、儿童、婴儿、新生和3个自定义组 |
| 业内最小红细胞测试宝石孔 | 50m,敏度高 | 维护功能 | 具备一键故障消除功能 |
| 输入设备 | 支持条形码扫描器输入,也可外接鼠标,键盘 | 测试速度 | ≥60个标本/小时 |
| 清洗功能 | 血样稀释、自动冲洗一体化,采样针自动清洗功能、液路定时清洗功能 | 仪器具有USB端口 | RS232串口,网口能联网进数据传输,支持LISIS系统,实现 检验科室信息联网 |
PRODUCT DETAILS










产品推荐