日期:2021-02-02 浏览:991
2020年4月,国家发改委出台了《关于延续西部大开发企业所得税政策的公告》(财政部公告2020年第23号),明确:
自2021年1月1日至2030年12月31日,对设在西部地区的鼓励类产业企业减按15%的税率征收企业所得税。
《西部地区鼓励类产业目录》是企业能否享受该政策的重要依据。
1月18日,国家发改委下发了《西部地区鼓励类产业目录(2020版)》,风力发电、太阳能发电项目成为目录最重要的鼓励方向之一,在所有西部均进入鼓励目录!

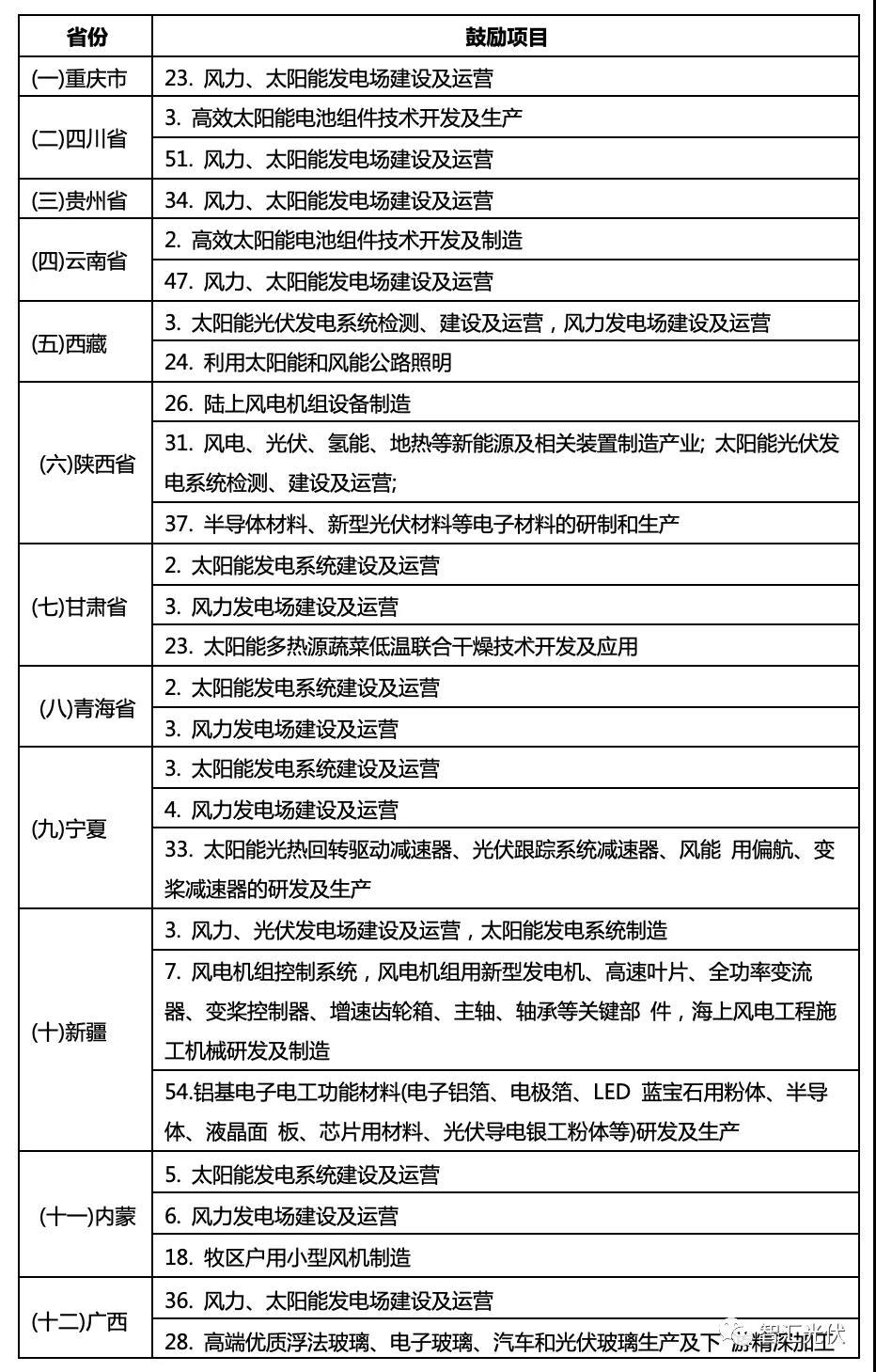
西部地区鼓励类产业政策的适用范围包括:重庆、四川、贵州、云南、西藏、陕西、甘肃、青海、宁夏、新疆(含兵团)、内蒙古、广西等西部12省(区、市),面积占全国国土面积的70%以上。同时,吉林延边、湖北恩施、湖南湘西、江西赣州比照西部地区执行。
根据最新版的目录,在12省(区、市),风电、太阳能发电项目均属于鼓励类项目,均可以享受15%所得税优惠。
除此之外,部分省份的目录中还包括:光伏组件、光伏电池用银粉、光伏电站检测、光伏跟踪支架、光伏玻璃等项目
上述目录内的项目,均可享受15%的所得税优惠。
